Gmeek博客搭建:快速搭建更自动化的个人博客

Gmeek博客搭建:快速搭建更自动化的个人博客
Wu话说🫣点我回到我的主页目录啦
温馨提示
自己的博客发布流程:*WPS云文档–>复制粘贴到stackedit–>自动发布博客(📖博客A*|📖博客B)📖博客A:基于Gmeek(已做UI个性化)📖博客B:基于Hexo和anzhiyu主题
基于 Gmeek的个人博客做了很多改善
UI改善
增加了其他Markdown编辑的功能
Gmeek的原理流程
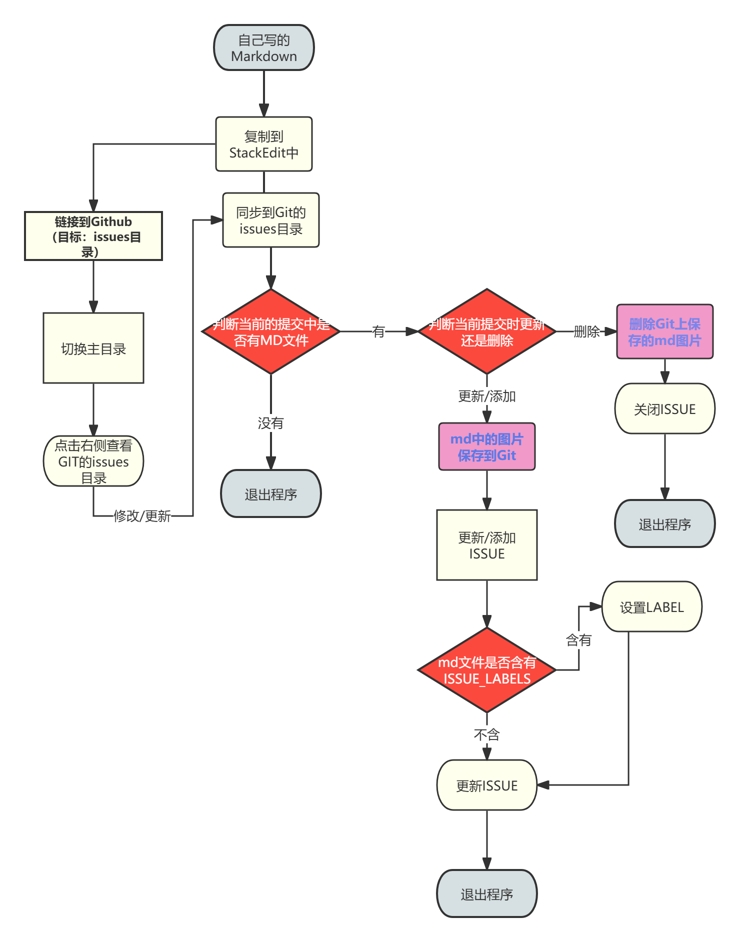
Gmeek增强的原理流程
这个仓库使用 GitHub Action 工作流(issue-publisher.yml)将 Markdown 文件自动同步为 GitHub Issues。
功能特点
监控文件变化:自动检测
issues/*.md文件的新增、修改和删除图片资源自动处理:自动下载文章中的图片并转存到仓库,确保图片链接永久有效(防止第三方图片链接失效)
双向同步:
新增/修改文件 → 创建/更新对应的 GitHub Issue
删除文件 → 关闭对应的 GitHub Issue
智能处理:
支持中文文件名(自动解码路径中的转义序列)
只处理当前提交中变更的文件
自动验证文件存在性
标签管理:
从 Markdown 文件中提取标签(
ISSUE_LABELS:行)自动创建缺失的标签
更新时保留原有标签,只添加新标签
状态恢复:当重新添加已删除的文件时,自动重新打开对应的 Issue
Markdown 文件格式
ISSUE_LABELS: 标签1, 标签2, 标签3
- 文件名将用作 Issue 标题
- 第一行可以包含以
ISSUE_LABELS:开头的标签定义(可选) - 如果未指定标签,将使用默认标签”文档”
工作流触发条件
当 issues/*.md 文件有任何变更时触发工作流。
使用方法
[!CAUTION]
使用Gmeek增强版之前务必先阅读# Gmeek快速上手,这里只讲增强内容的用法。
1. 基础设置
- 点击Gmeek增强版Template把仓库下载到自己的Github
- 在仓库根目录创建
issues文件夹(如不存在)
2. 编写文章
[!NOTE]
可以通过StackEdit将Github的指定目录进行关联(可通过我的博客找到具体方法,博客内有我的B站,抖音,油管等视频平台也可以找到相关视频)
- 在
issues/目录下创建Markdown文件(如my-first-post.md) - 文件名将自动成为Issue的标题
- 在文件开头可以定义标签:
如果未指定标签,将使用默认标签**”文档”**
ISSUE_LABELS: 技术, 教程, 心得
这里开始是文章正文内容...
更新文章
- 修改
issues/目录下的Markdown文件 - 保存并推送到GitHub
- 系统会自动更新对应的Issue
删除文章
- 从
issues/目录删除Markdown文件 - 推送更改到GitHub
- 系统会自动关闭对应的Issue
4. 图片处理
- 文章中的图片会被自动下载并存储在
assets/images/文章名称/目录下 - 图片链接会被自动更新为指向仓库中的图片
- 支持外部http链接图片、GitHub图片和相对路径图片
内置Gmeek官方UI和Gmeek增强版UI
- 请选择要使用的config.json
- 点击Action中的build Gmeek进行发布博客新的CSS和JS
Gmeek官方UI
Gmeek增强版UI
重要提醒
自己仓库的Issues是所有人都可以创建的的
解决办法
使用GitHub的workflow自动监控issues,非自己创建的自动关闭
源码:
name: Close Unauthorized Issues
on:
issues:
types: [opened]
permissions:
issues: write # 添加issues的写入权限
jobs:
close-issue:
runs-on: ubuntu-latest
# 添加允许列表,只有不在允许列表中且不是仓库所有者的用户创建的Issue才会被关闭
# 注意:这里使用的是GitHub用户名(username),不是邮箱
# 例如:https://github.com/username 中的 username 就是用户名
# 添加其他用户的例子:
# github.event.issue.user.login != 'MyFriend' &&
# github.event.issue.user.login != 'Collaborator123'
if: |
github.event.issue.user.login != github.repository_owner
steps:
- uses: actions/github-script@v6
with:
github-token: ${{secrets.GITHUB_TOKEN}}
script: |
await github.rest.issues.createComment({
issue_number: context.issue.number,
owner: context.repo.owner,
repo: context.repo.repo,
body: '此仓库的Issue由所有者通过特定工作流创建管理,不接受未授权用户创建的Issue。此Issue将被自动关闭。如有建议,请通过其他渠道联系仓库所有者。'
});
await github.rest.issues.update({
issue_number: context.issue.number,
owner: context.repo.owner,
repo: context.repo.repo,
state: 'closed'
});
使用Issues的Template,在别人创建的时候进行提醒,不允许创建issues
源码:
路径:仓库名.github\ISSUE_TEMPLATE\温馨提示.md
---
name: 温馨提示
about: 未经允许的Issues将会被自动关闭
title: ''
labels: ''
assignees: ''
---
blank_issues_enabled: false
contact_links:
- name: 关于Issue创建说明
url: https://blog.mymaskking.dpdns.org/
about: 本仓库的Issue通过特定工作流由仓库所有者自动创建,不接受手动创建的Issue。如需讨论内容,请通过其他邮件与仓库所有者mymask139@163.com联系。
评论
匿名评论隐私政策










_AI%E8%BD%AC%E5%8F%91/img_7b4f74e856.jpg)
